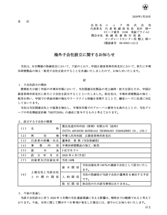
日本NITTA株式会社决定在常州市新北区新设子公司及新工厂
日本NITTA株式会社发布公告,决议在江苏省常州市新北区新设一家半导体研磨制品加工与销售子公司。
在中国半导体市场需求持续扩大的背景下,为维持并拓展公司关联企业产品的销售额,日本NITTA株式会社决定在江苏省常州市新北区新设子公司。该新公司将负责半导体研磨制品的加工与销售业务,通过强化在华供应体系、缩短交付周期,从而快速响应客户需求。

全国200+产业园厂房供您选址 选址服务中心 13524678515 【园区产业招商】 【葛毅明】
图片内容如有侵权请联系我,速删除

产业招商/厂房土地租售:400 0123 021
或微信/手机:13524678515; 13564686846; 13391219793
请说明您的需求、用途、税收、公司、联系人、手机号,以便快速帮您对接资源。
长按/扫一扫加葛毅明的微信号
扫一扫关注公众号
扫描二维码推送至手机访问。
版权声明:本文由中国产业园区招商网发布,如需转载请注明出处。部份内容收集于网络,如有不妥之处请联系我们删除 13391219793 仅微信





