300家上市公司已在越南建厂(附细分行业清单)
在全球供应链调整和中国企业国际化需求增加的背景下,越南因其地理位置、劳动力成本和政策优惠而成为众多中国企业出海的重要目的地。
主要制造产业集中在越南的三个重点发展经济区,及北部重点经济区、中部重点经济区、南部重点经济区。
以下根据各行业和地区分类的结构化分析,相关企业在越南的产业分布情况:
一、消费电子及智能硬件
核心地区:重要集中在越南北部,北江省、北宁省、海防市、太原省
代表企业:
北江省:立讯精密、富士康、瑞声科技、蓝思科技北宁省:歌尔科技、捷
荣精密、达瑞电子 海防市:天珑越南、追觅科技、和硕太原省:三星电子、光弘科技、华勤技术、领益智造
二、新能源与光伏产业
核心地区:北江省、海防市、平阳省、平福省
代表企业:
北江省:晶澳太阳能、德赛电池、天合光能海防市:科士达、福莱特光伏玻璃平阳省:天宝电子
三、电子元器件与半导体
核心地区:北宁省、海防市
代表企业:
北宁省:美微科海防市:欣天工业、顺络电子
四、 工业制造与自动化
核心地区:北宁省、海防市、平阳省
代表企业:
北宁省:康耐视越南、楷徽自动化海防市:力劲机械、鸣志工业平阳省:海天华远、夏厦越南
五、材料科学与化工
核心地区:北江省、海防市、北宁省
代表企业:
北江省:润阳科技、美庆越南海防市:越南沃特、越南华烁塑料、盛格乐瑞北宁省:隆扬电子、飞荣达
六、汽车电子及零部件
核心地区:太平省、海防市、永福省、顺化省
代表企业:
太平省:吉利汽车、奇瑞汽车海防市:温纳集团、三多乐、三花智控永福省:丰田汽车、越南本田顺化省:长安汽车
七、家电与家居产品
核心地区:平阳省、同奈省、海防市
代表企业:
平阳省:美的、苏泊尔、TCL同奈省:海尔、越南德昌电器
八、纺织服装与鞋材
核心地区:同奈省、西宁省、海阳省
代表企业:
同奈省:宝元鞋厂、天虹仁泽西宁省:信泰越南、海利得海阳省:钰兴/钰腾鞋业、超盈越南
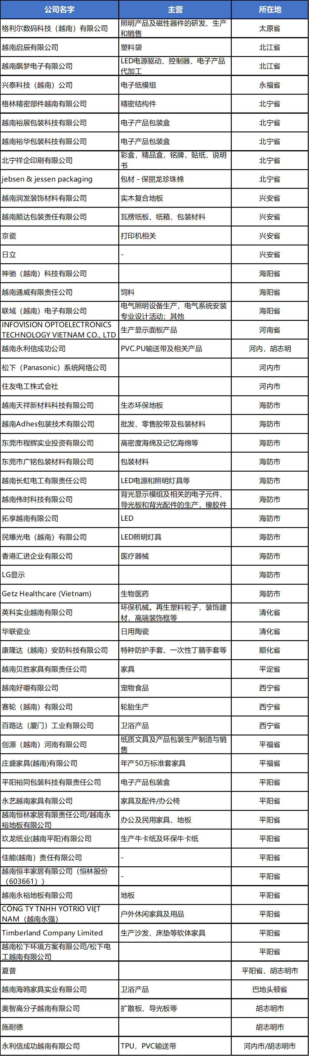
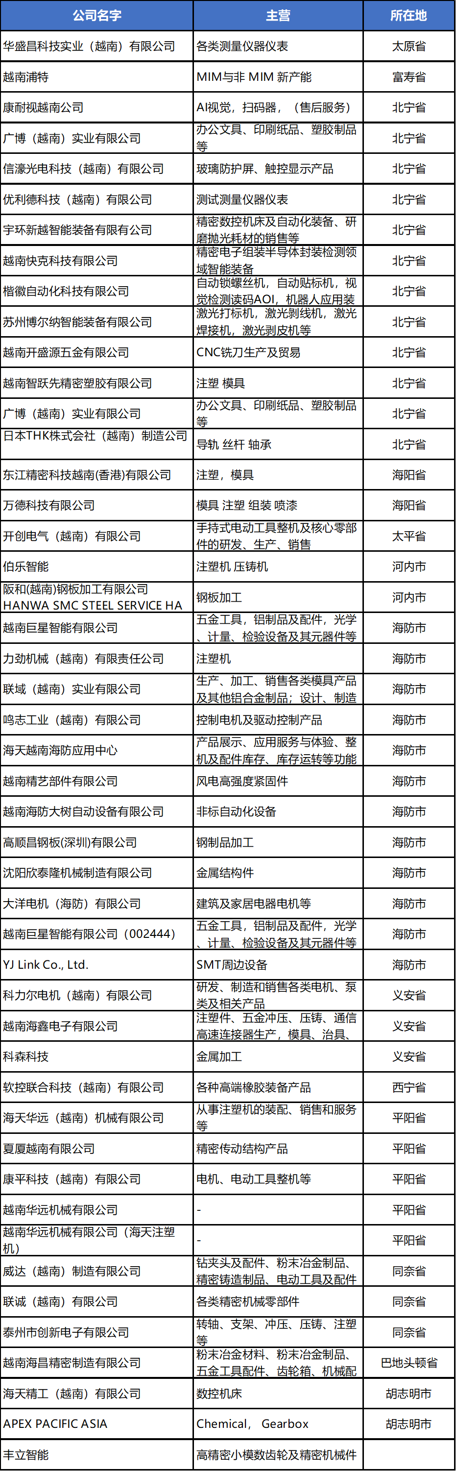
九、 其他综合制造
[免责声明]:本文仅传递行业资讯,如有误差,欢迎指正;如涉及作品版权问题,请联系作者删除。越南厂房租金4-6美元/平/月 土地120-180美元/平请咨询以下微信13391219793 发送选址需求(点击查看说明)
更多厂房土地查询 请点击【园区产业招商】中资企业出海 泰国|越南|印尼|柬埔寨|马来西亚|墨西哥|美国|德国
欢迎关注、点赞、转发
免责声明:
1.部分文字和图片来源于网络不对相关图片内容享有任何权利
2.我方重申:所有转载的文章、图片、音频视频文件等资料知识产权归该权利人所有,但因技术能力有限无法查得知识产权来源而无法直接与版权人联系授权事宜,若转载图片可能存在引用不当或版权争议因素,请相关权利方及时通知我们,以便我方迅速删除相关图文内容,避免给双方造成不必要的损失;
3.因文章中文字和图片之间亦无必然联系,仅供读者参考。
文章来源《网络》

产业招商/厂房土地租售:400 0123 021
或微信/手机:13524678515; 13564686846; 13391219793
请说明您的需求、用途、税收、公司、联系人、手机号,以便快速帮您对接资源。
长按/扫一扫加葛毅明的微信号
扫一扫关注公众号
扫描二维码推送至手机访问。
版权声明:本文由中国产业园区招商网发布,如需转载请注明出处。部份内容收集于网络,如有不妥之处请联系我们删除 13391219793 仅微信













